\`x^2+y_1+z_12^34\`
Advanced Search
Article Contents
Article Contents

An adaptive dynamic programming method for torque ripple minimization of PMSM

  • * Corresponding author: Qunying Liu

    * Corresponding author: Qunying Liu 
Abstract / Introduction Full Text(HTML) Figure(11) / Table(3) Related Papers Cited by
  • The imperfect sinusoidal flux distribution, cogging torque, and current measurement errors can cause periodic torque ripple in the permanent magnet synchronous motor (PMSM). These ripples are reflected in the periodic oscillation of the motor speed and torque, causing vibration at low speeds and noise at high speeds. As a high-precision tracking application, ripple degrades the application performance of PMSM. In this paper, an adaptive dynamic programming (ADP) scheme is proposed to reduce the periodic torque ripples. An optimal controller is designed by iterative control algorithm using robust adaptive dynamic programming theory and strategic iterative technique. ADP is combined with the existing Proportional-Integral (PI) current controller and generates compensated reference current iteratively from cycle to cycle so as to minimize the mean square torque error. As a result, an optimization problem is constructed and an optimal controller is obtained. The simulation results show that the robust adaptive dynamic programming achieves lower torque ripple and shorter dynamic adjustment time during steady-state operation, thus meeting the requirements of steady speed state and the dynamic performance of the regulation system.

    Mathematics Subject Classification: Primary: 93C40, 93A30; Secondary: 93C73.

    Citation:

    \begin{equation} \\ \end{equation}
  • 加载中
  • Figure 1.  Configuration of an ADP-based control system

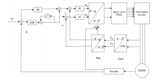
    Figure 2.  The controller block diagram of PMSM

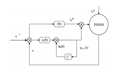
    Figure 3.  The controller block diagram of PMSM

    Figure 4.  Speed response with ADP controller at 500r/min

    Figure 5.  Speed response Fourier analysis with ADP controller at 500r/min

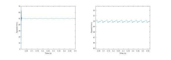
    Figure 6.  Speed response with ADP controller at 50r/min

    Figure 7.  Speed response Fourier analysis with ADP controller at 50r/min

    Figure 8.   

    Figure 9.   

    Figure 10.  Torque response with ADP and PI controller at 1.6Nm

    Figure 11.  Torque response with ADP and PI controller at 9.0Nm

    Table 1.  parameters of PMSM

    CharacteristicSymbolValue
    Stator phase resistanceR2.875Ω
    d and q-axes${L_d} = {L_q}$8.5mH
    Number of pole pairs${p_n}$4
    viscous dampingB0.008 N. m. s
    Torque constant${K_t}$1.05 N. m
    Rotational inertiaJ0.003kg.m2
     | Show Table
    DownLoad: CSV

    Table 2.  response at different reference speed

    Speed at 500r/minSpeed range(r/min)Fluctuation error
    ADP controller499.8802-500.12530.2451
    PI controller495.6341-502.87797.2438
    Speed at 50r/minSpeed range(r/min)Fluctuation error
    ADP controller49.7712-50.29420.5230
    PI controller46.3281-53.55267.2279
     | Show Table
    DownLoad: CSV

    Table 3.  response at different load torque

    Load torque at 1.6NmTorque range(Nm)Fluctuation error
    ADP controller1.5603-1.64280.0825
    PI controller0.3482-3.05702.7088
    Load torque at 9.0NmTorque range(Nm)Fluctuation error
    ADP controller8.9603-9.15620.1959
    PI controller6.9523-12.13285.1805
     | Show Table
    DownLoad: CSV
  • [1] T. Banks, Matrix Theory, Nuclear Phys. B Proc. Suppl., 67 (1997), 180-224.  doi: 10.1016/S0920-5632(98)00130-3.
    [2] H. J. Brascamp and E. H. Lieb, Best constants in Young's inequality, its converse, and its generalization to more than three functions, Advances in Math., 20 (1976), 151-173.  doi: 10.1016/0001-8708(76)90184-5.
    [3] Y. Cho, et al., Torque-ripple minimization and fast dynamic scheme for torque predictive control of permanent-magnet synchronous motors, IEEE Transactions on Power Electronics, 30 (2015), 2182–2190. doi: 10.1109/TPEL.2014.2326192.
    [4] J. Chu, Suppressing speed ripples of permanent magnetic synchronous motor based on a method, Trans. of China Electrotechnical Society, 24 (2009), 43-49. 
    [5] S. U. Chung, et al., Fractional slot concentrated winding PMSM with consequent pole rotor for a low-speed direct drive: Reduction of rare earth permanent magnet, IEEE Trans. on Energy Conversion, 30 (2015), 103–109. doi: 10.1109/TEC.2014.2352365.
    [6] J. Fiala and F. H. Guenther, Handbook of intelligent control: Neural, fuzzy, and adaptive approaches, Neural Networks, 7 (1994), 851-852. 
    [7] D. C. Hanselman, Minimum torque ripple, maximum efficiency excitation of brushless permanent magnet motors, IEEE Transactions on Industr. Electronics, 41 (1994), 292-300.  doi: 10.1109/41.293899.
    [8] B. H. Lam, et al., Torque ripple minimization in PM synchronous motors an iterative learning control approach, IEEE Internat. Conference on Power Electronics and Drive Systems, 1999. doi: 10.1109/PEDS.1999.794551.
    [9] F. L. Lewis and D. Liu, Reinforcement learning and approximate dynamic programming for feedback control, John Wiley & Sons, 2013. doi: 10.1002/9781118453988.
    [10] D. Ma and H. Lin, Accelerated iterative learning control of speed ripple suppression for a seeker servo motor, Algorithms, 11 (2018). doi: 10.3390/a11100152.
    [11] G. Madescu, et al., Effects of stator slot magnetic wedges on the induction motor performances, Optimization of Electrical and Electronic Equipment (OPTIM), 13th International Conference on IEEE, 2012. doi: 10.1109/optim.2012.6231861.
    [12] S. G. Min and B. Sarlioglu, Advantages and characteristic analysis of slotless rotary PM machines in comparison with conventional laminated design using statistical technique, IEEE Trans. on Transpor. Electrification, 4 (2018), 517-524.  doi: 10.1109/TTE.2018.2810230.
    [13] A. R. I. Mohamed and E. F. El-Saadany, A current control scheme with an adaptive internal model for torque ripple minimization and robust current regulation in PMSM drive systems, IEEE Trans. on Energy Conversion, 23 (2008), 92-100.  doi: 10.1109/TEC.2007.914352.
    [14] N. Nakao, Suppressing pulsating torques: Torque ripple control for synchronous motors, IEEE Industry Appl. Magazine, 21 (2015), 33-44.  doi: 10.1109/MIAS.2013.2288383.
    [15] P. M. Pardalos, Approximate dynamic programming: solving the curses of dimensionality, Optimization Methods and Software, 24 (2009), 155. doi: 10.1080/10556780802583108.
    [16] M. Pinsky, Introduction to Fourier Analysis and Wavelets, 102, American Mathematical Society, Providence, RI, 2009. doi: 10.1090/gsm/102.
    [17] W. QianS. K. Panda and J. X. Xu, Torque ripple minimization in PM synchronous motors using iterative learning control, IEEE Transactions on Power Electronics, 19 (2004), 272-279.  doi: 10.1109/TPEL.2003.820537.
    [18] J. Si, et al., Handbook of Learning and Approximate Dynamic Programming, John Wiley & Sons, 2004. doi: 10.1002/9780470544785.
    [19] R. Song, W. Xiao and Q. Wei, Neuro-control to energy minimization for a class of chaotic systems based on ADP algorithm, in International Conference on Intelligent Science and Big Data Engineering, Lecture Notes in Computer Science, Springer, Berlin, Heidelberg, 2013. doi: 10.1007/978-3-642-42057-3_78.
    [20] P. J. Werbos, Using ADP to understand and replicate brain intelligence: The next level design?, in Neurodynamics of Cognition and Consciousness, Understanding Complex Systems, Springer, Berlin, Heidelberg, 2007,109–123. doi: 10.1007/978-3-540-73267-9_6.
    [21] J. Wu, et al., Adaptive dual heuristic programming based on delta-bar-delta learning rule, in International Symposium on Neural Networks, Lecture Notes in Computer Science, Springer, Berlin, Heidelberg, 2011, 11–20. doi: 10.1007/978-3-642-21111-9_2.
    [22] C. Xia, et al., A novel direct torque control of matrix converter-fed PMSM drives using duty cycle control for torque ripple reduction, IEEE Trans. on Industr. Electronics, 61 (2013), 2700–2713. doi: 10.1109/TIE.2013.2276039.
    [23] Y. Yan, et al., Torque ripple minimization of PMSM using PI type iterative learning control, 40th Annual Conference of the IEEE Industrial Electronics Society, 2014. doi: 10.1109/IECON.2014.7048612.
    [24] R. Yuan and Z. Q. Zhu, Reduction of both harmonic current and torque ripple for dual three-phase permanent-magnet synchronous machine using modified switching-table-based direct torque control, IEEE Trans. on Industr. Electronics, 62 (2015), 6671-6683.  doi: 10.1109/TIE.2015.2448511.
    [25] J. P. Yun, et al., Torque ripples minimization in PMSM using variable step-size normalized iterative learning control, IEEE Conference on Robotics, Automation and Mechatronics, 2006. doi: 10.1109/RAMECH.2006.252747.
    [26] Z. ZhuQ. S. Ruangsinchaiwanich and D. Howe, Synthesis of cogging-torque waveform from analysis of a single stator slot, IEEE Trans. on Indust. Appl., 42 (2006), 650-657.  doi: 10.1109/TIA.2006.872930.
  • 加载中

Figures(11)

Tables(3)

SHARE

Article Metrics

HTML views(4255) PDF downloads(827) Cited by(0)

Access History

Other Articles By Authors

Catalog

    /

    DownLoad:  Full-Size Img  PowerPoint
    Return
    Return